
Processos ágeis, seguros e personalizados para otimização do seu negócio.

Uma ferramenta para o Gerenciamento Eletrônico de Documentos, Conteúdos e Informações de uma organização, sendo uma suíte capaz de captar, gerenciar, armazenar, preservar e disponibilizar conteúdo e documentos relativos aos processos organizacionais. Possui módulo de Workflow baseado no BPMN 2.0 em interface 100% WEB que possibilita a criação de fluxos de trabalho baseados no uso integral do documento eletrônico em detrimento ao papel. A solução ELLOS ECM é uma plataforma robusta que assegura a conformidade dos processos, por controlar todo o ciclo de vida das informações dentro de uma organização desde a entrada/geração é possível aplicar na prática os conceitos de paperless office (escritório sem papel) & digital transformation (transformação digital).

ELLOS ECM - COMO FUNCIONA NA PRÁTICA
Com esta ferramenta, é possível tornar as rotinas de trabalho mais digitais através de Workflows de processos e serviços, otimizar o gerenciamento de conteúdos, melhorar a tomada de decisões e o planejamento estratégico. Portal que permite o acompanhamento integral dos indicadores de produção.
Tenha tudo em todo lugar
Acesse todos os seus documentos e informações de onde quer que você esteja. Seja para assinar um contrato, revisar uma tarefa, aprovar um orçamento, enviar uma proposta, iniciar um processo, acompanhar os seus indicadores em tempo real, entre outros.
Siga o fluxo
Acompanhe e organize o seu fluxo de trabalho. Toda organização que possui os seus processos devidamente mapeados e conta com uma ferramenta para aplicar a automação nestes processos irá trabalhar de uma forma mais fluída e descomplicada. Isto é Workflow!Deixe o sistema trabalhar por você e sua equipe
Tenha dias mais rentáveis e não lotado de atividades operacionais e burocracias. Aproveite os recursos de Inteligência Artificial e Robôs de Automação de Tarefas disponíveis na plataforma, para ter uma operação mais eficiente e poder focar no que realmente importa que é analisar e tomar as decisões corretas para o seu negócio.
Integração com Outros Sistemas

Relatórios e Dashboards Personalizáveis

Validação Automática de Cadastro

Pesquisa Avançada de Conteúdo
FUNCIONALIDADES

Integração com Outros Sistemas

Relatórios e Dashboards Personalizáveis

Validação Automática de Cadastro

Pesquisa Avançada de Conteúdo

Reconhecimento Facial e Biométrico

Check-in e Check-out

Integração com Active Directory

Assinatura Eletrônica

Criação de Formulários Personalizados

Histórico Inteligente de Interações
GESTÃO ELETRÔNICA DE DOCUMENTOS E INFORMAÇÕES (GED)
Pesquisa avançada por conteúdo, índices e estrutura de pastas virtuais.
Integração com Active Directory para definição de perfis de acesso.
Autenticação no sistema através de certificado digital no padrão ICP Brasil.
Integração com office e aplicações corporativas através do simple-edit.
Solução para Gestão de Conteúdo Corporativo 100% WEB (operação em nuvem ou em BD).
Controle de permissões de arquivos e conteúdo digital.
Estrutura de diretórios digitais de forma livre.
Funcionalidades de pesquisa avançada por conteúdo, índices e estrutura de pastas virtuais.
Autenticação no sistema através de certificado digital no padrão ICP Brasil.
Solução 100% Web e compatível com os principais browsers.
PHP Website Development Services
Engitech is the partner of choice for many of the world’s leading enterprises, SMEs and technology challengers. We help businesses elevate their value through custom software development, product design, QA and consultancy services.
WORKFLOW - PARA AUTOMAÇÃO DE FLUXOS
- Módulo BPMN 2.0 (Business Process Model and Notation) para desenho de processos de negócio aderente ao padrão
- Criação de formulários eletrônicos agregados ao fluxo
- Integração segura com possibilidade de uso de API’S e WS para acessos a bases externas
- Integração nativa com o Ellos Scan
- Assinatura digital de documentos no padrão ICP Brasil
- Notificação automática via SMS e e-mai
- Uso de RPA e tecnologias de Inteligência Artificial integrado aos fluxos de trabalho
O que é um workflow de um processo?
Workflow, em português, significa fluxo de trabalho, e faz referência a sequência de ações que, quando realizadas em conjunto, têm a intenção de chegar a um resultado. O workflow de um processo, portanto, seria o fluxo de um determinado processos aplicado a metodologia BPM.
Processo
É o mix de atividades executadas por profissionais e/ou máquinas, para chegar a um resultado que contribua significativamente ao cliente e à estratégia do negócio. Mesmo que de forma indireta.
Podemos citar como exemplo o processo de reembolso: Por exemplo, no fluxo de reembolso é necessário que exista o comprovante e que alguém analise este documento bem como as suas despesas, de posse dessas informações se aplicam as regras de reembolso da organização informando se é possível ou não realiza-lo e qual a sua porcentagem, e por fim temos a devolutiva, com o pagamento efetuado ou feedback informando o por que da negativa.
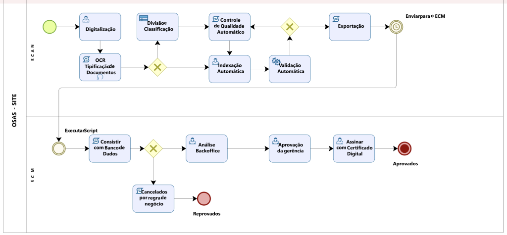
Exemplo de processo de digitalização e aprovação do módulo de Workflow/BPMS da solução Ellos ECM.

* Imagem meramente ilustrativa.
BPM
Dentro da organização, o BPM (Business Process Model ) ou Modelo de Gerenciamento de processos é acionado para Administrar o Ciclo de Vida dos processos mencionados anteriormente, pois muitas vezes, são extensos e possuem grande complexidade.
O BPM é um método gerencial que tem como objetivo principal tornar mais rápida a melhoria de desempenho da empresa, com o intuito de obter ganho de competitividade, eficiência e redução de custos.
BPMN significa Modelo e Notação de Processos de Negócios e é a forma de representar e desenhar (modelar) os processos dentro da empresa, de forma que as pessoas envolvidas neles compreendam o que fazer, como fazer, em que momento, com quais informações. A notação é uma representação gráfica, que consiste em símbolos padronizados em todo o mundo e compreensíveis mesmo para quem não é um profissional de TI. E é aqui que o BPMS entra nessa equação.
BPMS
O BPMS é uma ferramenta que pode ser um diferencial para quem quer agilizar e facilitar os processos e atividades da empresa, pois com ela é possível automatizar o Gerenciamento de Processos de Negócio (BPM) e obter apoio em todas as suas etapas , desde o mapeamento e modelagem de processos até o monitoramento do desempenho e da otimização desses processos. O BPMS é muito mais do que um sistema de workflow, já que ele permite integrar diferentes soluções tecnológicas dentro do sistema, coletar dados a partir dos processos, analisá-los e outras funcionalidades.
O sistema Ellos ECM para que você tenha inúmeras possibilidades de automatizar seus processos, seguindo os fluxos de trabalho existentes em sua organização. Além do fluxo de reembolso, podemos citar o fluxo de matrícula(cadastro, envio de documentos, análise e aprovação), processo de onboard de clientes, gestão de documentos internos (análise, aprovação, assinatura e arquivamento).
Organize e automatize os processos da sua empresa, entre em contato conosco e agende uma demonstração de nossa ferramenta.
DASHBOARDS E RELATÓRIOS

Com um dashboard interativo, a ferramenta oferece um mapeamento BPMS – Gerenciamento de Processos de Negócio e BPMN – Modelagem e Notação de Processos de Negócio personalizado. Com uma tecnologia que facilita gerar, controlar, armazenar, compartilhar e recuperar informações existentes em documentos, acessando-as de forma ágil e segura – GED.
O dashboard significa painel de controle, ou seja, a partir dela é possível realizar toda a gestão de dados de um projeto. Com isso, é possível ter um maior auxílio na exibição de métricas. que indicam como um processo, campanha ou a saúde de um negócio está se desenvolvendo.
Aqui você consegue montar seu próprio Dashboard, sem precisar desenvolver. Nosso módulo wizard permite agilidade e facilidade na criação do seu dashboard. Seja ela operacional, analítico, tático, ou estratégico.


Relatório tipo Card

Relatório tipo Coluna

Relatório tipo Barras

Relatório tipo Pizza

Relatório de Indicadores (Gauge)
Tenha em mãos as principais informações voltadas para a tomada de decisões do seu negócio.
Conheça os dashboards da Osas.
Preço oficial de referência - 2023
| PLATAFORMA ELLOS ECM | ATÉ 1.000 USUÁRIOS INTERNOS | ATÉ 2.500 USUÁRIOS INTERNOS | (usuários ilimitados) |
| LICENCIAMENTO ECM DO TIPO PERPÉTUO | R$ 1.800.000,00 | R$ 2.800.000,00 | Sob Consulta |
| *SUPORTE TÉCNICO (NÍVEL III), MANUTENÇÃO CORRETIVA E EVOLUTIVA | R$ 324.000,00/ano | R$ 504.000,00/ano | R$ 840.000,00/ano |
- PLATAFORMA ELLOS ECM
- LICENCIAMENTO ECM DO TIPO PERPÉTUO
- *SUPORTE TÉCNICO (NÍVEL III), MANUTENÇÃO CORRETIVA E EVOLUTIVA

